Hi, I'm Dr. Rohimah — a passionate researcher, immunologist, educator, and STEM advocate. I love sharing knowledge, exploring science, and helping others grow through curiosity, innovation, and meaningful learning.On this website, you’ll find insights into my journey as an educator and researcher, updates from my involvement in academic conferences and scientific communities, stories and reflections from my work with postgraduate students and outreach in STEM as well as the practical resources for students and lecturers in For You section.Whether you’re here to learn, get inspired, or find tools to support your academic journey, my aim is to make this space a hub for motivation, guidance, and actionable resources.Let’s pursue success with purpose and passion!

© 2025 Rohimah Mohamud. All rights reserved.

My research focuses on tumor necrosis factor receptor 2 (TNFR2) as a promising immunotherapeutic target in cancer and inflammatory diseases such as allergy and tuberculosis. With over 15 years in this niche, I lead translational studies using human samples, animal models, and 3D cell cultures to understand TNFR2’s role in immunoregulation.I actively explore natural compounds like vitamin C and honey as modulators of immune response, with vitamin C demonstrating potential as a natural immunotherapy in 3D breast cancer models, and honey formulated into alginate-honey nanoparticles, now filed as a patent for targeted therapy. My full resume is here.My ultimate aim is to translate fundamental discoveries into precision medicine applications, combining nanotechnology, biologics, and next-generation aptamer tools for theranostic (diagnostic + therapeutic) use.To date, my work has led to:More than 1,600 citations, h-index 27Over 20 postgraduates supervised (MSc & PhD)One patent filedNumerous high-impact publications and awards
This study was conducted by Dr. Mohammad Ahmed Issa Alhatamleh for his PhD project. The aims of his study are to fabricate alginate nanoparticles (ALG-NPs) loaded with stingless bee honey (SBH), and to assess the ability of the honey-loaded ALG-NPs (HALG-NPs) to modulate immune responses, suppress cancer proliferation anmigration, accelerate wound healing and inhibit bacterial growth compared to crude SBH and free ALG-NPs.He concluded that wounds treated with the H-ALG-NPs showed superior healing activity than crude honey. The H-ALG-NPs exhibited 4-fold stronger antibacterial activities than crude honey against the Gram-positive and Gram-negative bacteria. In conclusion, the results suggested that the H-ALG-NPs have enhanced antioxidant, immunomodulatory, anticancer, antibacterial and wound healing activities. This study indicates that the H-ALG-NPs can be fabricated simply by a cost-effective technique with promising therapeutic properties. He completed this study in 2023.

Dr. Mohammad Ahmed Issa Alhatamleh is now a PostDoc at the University of Pittsburgh, USA. His PhD thesis title was Synthesis, Characterization and Evaluation of Immunomodulatory, Anticancer, Antibacterial and Wound Healing Activities of Alginate Nanoparticles Loaded with Heterotrigona itama Honey. More info: Google Scholar Orcid Scopus

Figure 4.34 Representative photographs of the wound areas of the various mice groups. These groups are the H-ALG-NPs, crude honey, the free ALG-NPs, negative control (no treatment) and positive control (MEBO-S). The images taken on day 1, 3, 5, 7, 9 and 11 after injury. (Dr. Mohammad Ahmed Issa Alhatamleh, PhD Thesis, 2023).




This study was conducted by Ms. Ros Akmal Idris for her MSc project. She concluded that TNFR2 was not detected in any group, suggesting it does not play a role or trigger any signalling pathways in this breast cancer rat model. Hence, the findings show that the cancer is more hormone-dependent and less affected by inflammation or immune responses in this model. This is supported by the drop in estrogen (ER) and progesterone (PR) levels after Tamoxifen treatment, and the lack of HER2 expression.Tamoxifen, a selective estrogen receptor modulator (SERM), was an appropriate treatment for this hormone-driven model. Additionally, the balance between pro-apoptotic (Bax) and anti-apoptotic (Bcl-2) proteins seems to be important for tumor cell survival. Tamoxifen influenced both proteins, but its effect on reducing Bcl-2 was more significant."Through this project, I gained valuable lab experience in immunohistochemistry, tissue sectioning, and biomarker analysis. I learned how to assess hormone receptors (ER, PR, HER2) and apoptosis markers (Bax, Bcl-2), which helped me understand how breast cancer responds to treatments like Tamoxifen in a hormone-dependent model.This research also improved my critical thinking and data interpretation skills. Working with animal models taught me the importance of ethical practices and consistency. Overall, this project deepened my interest in cancer and immunological research, and I’m thankful for the opportunity to contribute to this area." - Ros Akmal Idris.

Ros Akmal Idris at 8th AMDI-UNAIR 2024. Her MSc thesis title was The Effects of Tamoxifen on TNFR2 in NMU-Induced Breast Cancer Rat Model. More info: LinkedIn Google Scholar.

Removing breast tumor from tamoxifen-induced breast cancer model. (A) Palpable tumor before surgery. (B) Revealing tumor after incision on the breast skin. (Ros Akmal Idris, MSc Thesis, 2024).
Mr. Ali Saeed Ali Mussa from Sudan carried out this project in collaboration with Prof. Rosline and myself. His work addressed the challenge of studying the cancer microenvironment, which is complex and difficult to investigate using conventional 2D cell culture systems. To better mimic real tumor conditions, he employed 3D spheroids — a more advanced and physiologically relevant model.As part of the study on the anti-cancer and immuno-modulatory effects of high-dose vitamin C and low-dose chemotherapy on breast cancer cells, Mr. Ali performed multiple optimizations and successfully established the methods for generating and maintaining 3D spheroids at INFORMM. This included refining spheroid size, ensuring reproducibility, and adapting cytotoxicity and immunological assays for 3D systems.I am Ali Saeed Mussa from Sudan, and I came to Malaysia with one goal — to earn my PhD. My research on “The anti-cancer and immuno-modulatory effects of high-dose vitamin C and low-dose chemotherapy on 3D breast cancer cells” allowed me to gain expertise in 3D cell culture, spheroid generation, cytotoxicity assays, microscopy, immunological techniques, and big data analysis.Balancing a young family and research was challenging, but I published in high-impact journals and completed my thesis. This journey taught me resilience, time management, and the value of interdisciplinary skills as I prepare for a career as a lecturer.

Mr. Ali Saeed Ali Mussa at UMBI Conference 2024. His PhD thesis title was The anti-cancer and immuno-modulatory effect of high-dose vitamin C and low-dose chemotherapy on 3D breast cancer cells. More info: LinkedIn and Orcid

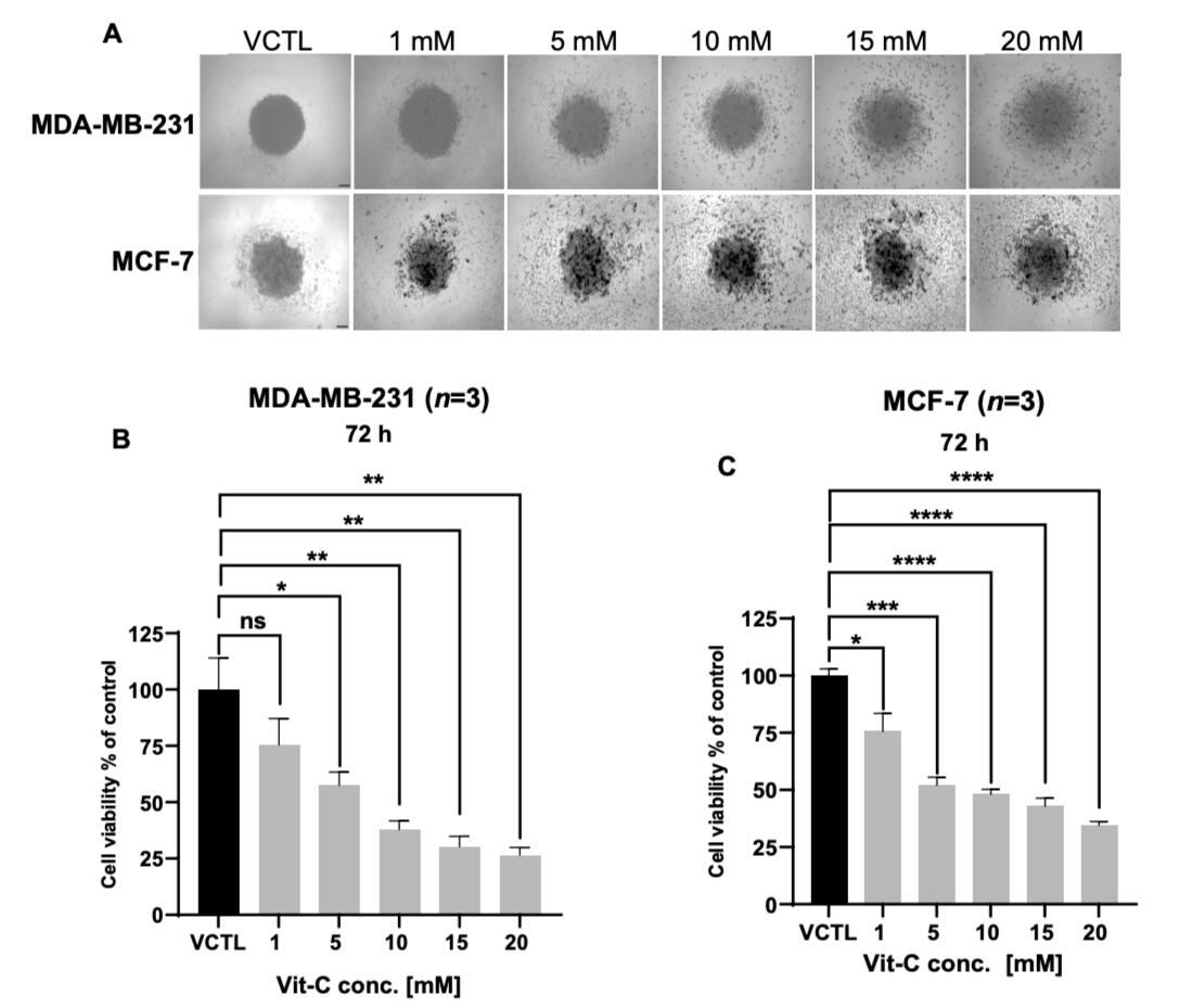
Pharmacological doses of Vit-C induce cytotoxicity of MDA-MB-231 and MCF-7 spheroids. MDA-MB-231 and MCF-7 spheroids were generated and treated for 72 h with five pharmacological concentrations of Vitamin C (1, 5, 10, 15, and 20 mM) or vehicle control (ddH₂O). Representative brightfield images were captured to visualize morphological changes. Scale bar = 500 µm; all images acquired at identical resolution. Get full manuscript here.
Active Students and Projects
1. Dandoti Sayyequa Shujauddin (2025, PhD, Research – Full Time): Uptake of DC-SIGN tagged liposomes by dendritic cells, Co-supervisor (AKTIF).
2. Nurul Izzaty Najwa Binti Zahari (2024, PhD, Research – Full Time): Elucidation of stingless bee honey (Trigona spp.) role as potential immunomodulatory agent in common bacterial community-acquired pneumonia patient, Co-supervisor (AKTIF).
3. Anis Amiera Binti Muhamad Alojid (2023, PhD, Research – Full Time): Elucidating the mechanism of Andrographis paniculata targeting TNFR2 expression via activation of p38 pathway in human gastric adenocarcinoma epithelial cells infected by Helicobacter pylori, Co-supervisor (AKTIF).
4. Fatmawati Binti Lambuk (2023, PhD, Research – Full Time): Elucidating interaction of Tumor Necrosis Factor-alpha ( TNF) and gold nanoparticles on expression of Tumor Necrosis Factor Receptor 2 (TNFR2) positive cells in human peripheral blood lymphocytes (PBMC), Co-supervisor (AKTIF).
5. Ummul AqeeIa Balqees Binti Mohamed Thaha (2023, PhD, Research – Full Time): Elucidating the cytokine receptors and gene expression profile in patients with systemic lupus erythematosus, Co-supervisor (AKTIF).
6. Anzila Meer (2023, Master, Research – Full Time): Determination of hypermethylation of MGMT and DAPK genes in salivary gland tumour tissues and its association with HPV 16/18 positivity, Co-supervisor (AKTIF).
7. Nurul Hakimah Binti Mohd Salim (2021, PhD, Research – Full Time): Elucidating the role of Tumor Necrosis Factor Receptor 2 (TNFR2) and regulatory T cell signalling cascades in modulating the progression of sporadic young-onset colorectal cancer, Co-supervisor (AKTIF).
8. Ali Saeed Ali Mussa (2022, PhD, Research – Full Time): The anti-cancer and immuno-modulatory effect of high-dose vitamin C and low-dose chemotherapy on 3D breast cancer cells, Co-supervisor (AKTIF).
9. Manali Haniti Binti Mohd. Zahid (2020, PhD, Research – Full Time): Elucidating the mechanism of 5-fluorouracil-loaded gold nanoparticles conjugated with Cd133 antibody targeting positive-survivin colorectal cancer stem cells, Co-supervisor (AKTIF).
10. Anis Fadhliah Binti Zulkipli (2018, PhD, Research – Part Time): Immunogenicity and efficacy of two tuberculosis vaccine candidates derived from autochthonous fast-growing Mycobacterium, Co-supervisor (AKTIF).
Graduated:
1. Ros Akmal Binti Mohd Idris (2025, Master, Research - Full Time): The Effects of Tamoxifen on TNFR2 in NMU-Indu:
Breast Cancer Rat Model. Main Supervisor.
2. Naveed Ahmed (2024, PhD, Research - Full Time): Effect of Epstein-Barr Virus (EBV) Encoded Latent Membrane P (30 bp Deletion Mutant) on Immune Checkpoint Regulation in Nasopharyngeal and EBV-Associated Non-Nasophary Co-supervisor.
3. Nur Najwa Farahin Binti M Yusoff (2024, Master, Research - Full Time): TNFR2 Expressing T Regulatory Cells &
Inflammatory Mediators In Chronic RhinosInusitis with Nasal Polyps. Co-supervisor.
4. Nor Asyikin Binti Nordin (2024, Master, Research - Full Time): Cellular Uptake of Liposomes from Mycobacterium Smegmatis by Human Monocytes Dendritic Cells. Co-supervisor.
5. Nurul Izzaty Najwa Binti Zahari (2024, Master, Research - Full Time): Development of Multiplex PCR for Detectio Streptococcus Pneumonia, Klebsiella Pneumonia & Haemophilus Influenza. Co-supervisor.
6. Ahmad Adebayo Ireekola (2023, PhD, Research - Full Time): Proportion of CD4+ and CD8+ Regulatory T-Cells, As Cytokines & EBV LMP1 Xhol Mutation in Nasopharyngeal Carcinoma. Co-supervisor.
7. Nurfatihah Azlyna Binti Ahmad Suhaimi (2023, Master, Research - Full Time): Activation of Human Dendritic Cell:
Liposomes from Mycobacterium Smegmatis. Co-supervisor.
8. Engku Nur Syafirah Bt Engku Abd Rahman (2023, PhD, Research - Full Time): TNFR2 Regulatory T Cells & Cytokin Nasopharyngeal Carcinoma. Co-supervisor.
9. Mohammad Ahmed Issa Alhatamleh (2023, PhD, Research - Full Time): Synthesis & Evaluation of Alginate Nano
with Heterotrigona Itama Honey for Immunomodulatory & Anticancer ActivIties. Main Supervisor.
10. Najmo Ibrahim Barkhade (2021, Master, Research - Full Time): Antiviral Properties of Tualang Honey Against In Chikungunya Virus. Co-supervisor.
11. Nur Ellene Binti Mat Luwi (2020, Master, Research - Full Time): Interaction of Liposomes from Mycobacterium Smegmatis with Mice Bone Marrow-Derived Dendritic Cells. Co-supervisor.
12. Wan Suriyani Faliq Adeeba Binti Wan Ibrahim (2020, PhD, Research - Full Time): Phytochemical Characterizatio Cell Activation by Abrus Precatorius Leaves Extract in Human Breast Cancer Cell Line. Co-supervisor.
13. Nor Azrini Binti Azid (2020, Master, Research - Full Time): Determination of TNFR2+ Regulatory T Cells & CD10:
Dendritic Cells in Asthmatic Patients. Main Supervisor.
14. Suhana Binti Ahmad (2020, PhD, Research - Full Time): Effect of Etanercept and Gold Nanoparticles on TNFR2+
Regulatory T Cells & CD103+ Dendritic Cells in Asthma Patients. Main Supervisor.
15. Anes Ateeqah Binti Zamry (2018, Master, Research - Full Time): Interaction of Silica Colloid & Iron Oxide Nanoparticles with Mice Bone Marrow-Derived Dendritic Cells. Main Supervisor.
Our group has built over 15 years of foundational expertise in TNFR2 biology, exploring its critical role in immune regulation and cancer. Building on this deep understanding, we are now translating these discoveries into the clinic by developing TNFR2 biologics as novel immunotherapeutics for cancer — bringing our research from bench to bedside.

This study lead by Mr. Ali Akbar. It involves various techniques including in silico studies, nanoparticles characterization and immunological assay. The understanding of TNFR2 as the target for immunotherapy was established in our lab as we focused on this molecule more than 15 years. More than 10 students were working on this molecules. The images here taken from Ali Saeed Ali Mussa's review article.

As a researcher and STEM advocate, my long-term mission is to bridge the gap between scientific research and community empowerment. I am deeply committed to translating complex health and immunology concepts into knowledge that communities—especially children and parents—can understand and apply. Through active involvement in NGOs and STEM education initiatives, I aim to nurture a generation of children who are not only academically capable but also health-literate, starting with early awareness of how their bodies and immune systems work. This integration of science, education, and outreach supports the vision of building a healthier, smarter society from the ground up. Full report for 2024 is here.This initiative has gained international recognition and was selected as a case study by the International Science Council, featured in the High-Level Political Forum (HLPF) 2025 on the Sustainable Development Goals (SDGs). We update our activities on TikTok and Facebook.

Saya menulis Abstrak Sebuah Kejayaan dengan harapan agar lebih ramai bangkit dan berjaya dalam hidup, berani bermimpi, dan percaya bahawa setiap usaha ada nilainya.
Download this editable, compact CV template inspired by USM’s format — perfect for quick academic or research profiles. It helps academics summarise key achievements clearly, as interviewers often focus on the numbers, not lengthy documents.
I’ve compiled key tips and important info for applying international research grants into this ebook — based on my own experience securing a grant from Japan. Enjoy reading, and good luck with your grant journey!
Already drowning in research but stuck on the writing? Not sure how to write a discussion section? You’re not alone — and you don’t have to do it the hard way.These free, printable worksheets are designed to keep you on track, stay motivated, and build a strong writing habit — whether you’re working on your thesis, a review article, or any big writing project.Click here to get a 40-Day Writing Challenge, 8-Week Thesis Writing Plan and a Daily Pomodoro Writing Tracker. Click here to get the template for discussion, result and abstract write up. Want an editable version? Just email me!
I welcome collaboration with both local and international researchers who share an interest in immunological research, translational medicine, and next-generation therapeutics. I’m also eager to connect with educators, NGOs, and institutions passionate about advancing STEM education, especially in underserved communities. Let’s work together to create impactful science and shape future-ready minds.
Thank you for visiting and taking the time to learn about my work. I believe in the power of science not just to cure, but to educate, uplift, and transform lives. Whether in the lab or in the classroom, my mission remains the same — to bridge knowledge with impact.Assoc. Prof. Dr. Rohimah Mohamud
Immunologist & Science Education Advocate